基金行业强者恒强的马太效应之下,基金公司高管“反向”流动再添新的案例。
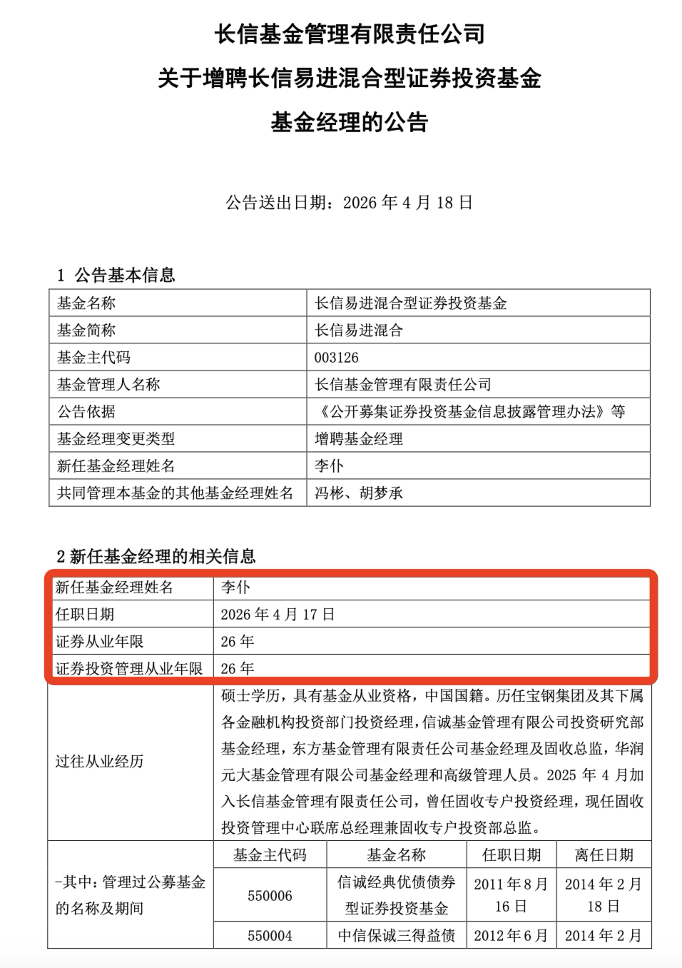
近日,长信基金公告称,增聘固收投资管理中心联席总经理兼固收专户投资部总监李仆为基金经理,在此之前,李仆曾担任华润元大基金公司总经理。这也是他时隔4年多时间,再次掌管公募基金产品。
公告显示,长信基金此次“一口气”增聘李仆担任长信易进混合、长信利富债券、长信利保债券、长信稳健均衡6个月持有期混合、长信稳健成长混合等5只基金的基金经理。

李仆更为人熟知的角色是华润元大基金原总经理。公开资料显示,李仆拥有多年基金行业从业经验。早在2013年,他就在中信保诚基金担任债券基金经理,之后他前往东方基金,历任东方基金的基金经理、固收总监、总经理助理。2017年,他加入华润元大基金,仅用了数月时间就火速提拔为公司副总经理。2019年3月8日,正式出任华润元大基金总经理。他在华润元大基金任职期间,亲自管理华润元大润鑫债券、华润元大润泽债券、华润元大信息传媒科技等多只公募基金。2022年4月任期届满离任该公司总经理。
最新公告显示,李仆于2025年4月加入长信基金,曾任固收专户投资经理,现任固收投资管理中心联席总经理兼固收专户投资部总监。如今伴随着增聘,李仆开始重新回归公募领域。
近年来,基金公司总经理离任之后寻求除总经理之外的岗位也有先例。例如,此前已有包括鑫元基金原总经理李湧、朱雀基金原总经理刘万方、宝盈基金原总经理张啸川等高管跳槽至其他基金公司担任副总经理一职,德邦基金原总经理陈星德现任富达基金督察长。
在一位基金公司人士看来,上述基金公司高管“反向”变动只是个例,并不具备行业代表性,但也能反映出目前基金行业在“强者恒强”的马太效应下,中小基金公司的总经理并不好做。
另有基金行业资深人士分析指出,受限于资源禀赋与品牌效应,部分中小基金公司总经理一职的实际权责与市场预期并不完全匹配。面对股东对经营业绩的刚性要求,若总经理个人的核心竞争力并非综合管理,转而加盟实力基金公司担任副总、督察长或投资总监,不失为一种理性的路径选择。
也有基金公司人士补充分析,相较于背负全面的经营指标,回归投资一线或专攻某项具体业务,对于一些专业出身的总经理而言,可能是职业生涯后半程更具“性价比”和掌控感的选项。
“过去基金高管流动多为‘向上晋升’,如今平级调动甚至‘向下兼容’的案例出现,反映出部分资深人士对职业路径的评估正变得更加务实与多元。”另一位基金公司人士表示。